为进一步激发化工学子创新创业热情,培育优质科创项目,夯实学生科创实践与团队协作能力,根据学校及学院“科创杯”系列竞赛工作部署,我院已顺利完成本次“科创杯”院赛的项目征集、现场答辩、专家评审等全流程工作。本次竞赛围绕化工新材料研发、环境友好化工应用、新能源化工转化等化工特色方向,共有多个优质项目参与院赛角逐。评审组严格按照项目创新性、技术可行性、应用前景、团队协作能力、答辩表现五大核心维度进行综合打分与评议,全程秉持公平、公正、公开原则,现将本次竞赛结果公示如下:
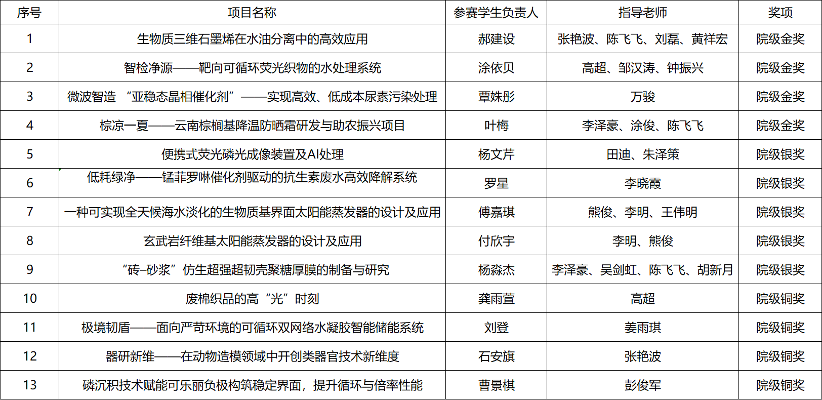
一、竞赛结果

二、公示相关注意事项
自本公示发布之日起,公示期为3个工作日,逾期不再受理相关异议申请请。公示期间,若师生对竞赛结果存在异议,请实名向学院竞赛组委会提交异议材料。公示期满无异议后,竞赛获奖结果正式生效。
联系人:朱老师
联系电话:027-59367935
特此公示。